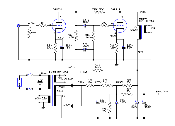
5687(5687WB)について

2号機の5687パラシングルを作ったとき、かなり素直な音だったのでこの球はもっとつかえるなって思っていました。7.5Wの入力で2Wの出力というのはプレート効率が非常にいい。2本合計のプレート損失が7.5Wだからパラシングルはもちろん1本でPPなんてできる。シングルでもパラで2Wとれるから1ユニットではプレート損失4.25Wまでいいので1.3Wくらい取れるかな? とにかくこの小さな球には可能性いっぱいでした。ただほんとうに玉にキズなのが・・・ヒーターのおお食らい!0.9Aも! このヒーターと小さめのバルブにしては大きなプレート損失のために発熱量が大きいこと。まあそれだけパワーがあるわけ!

片ユニットをドライバーにする場合μが18なのでGainがきびしいこと、あとgmが大きいので発振対策が必要です。

       <戻る