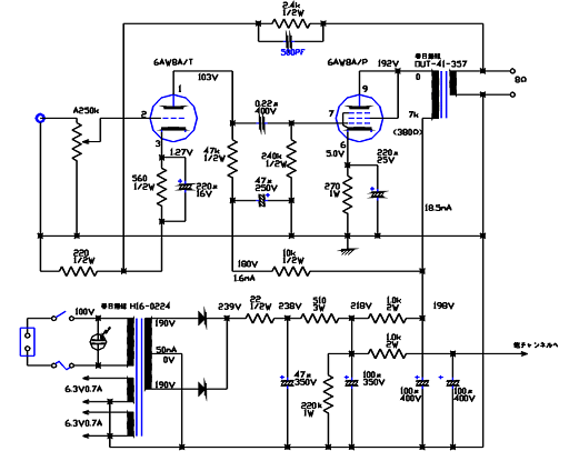
配線図      最大出力は0.75W   全体に9dB程度のNFB DFは実測で4.5 
           5極管部の最大プレート損失は3.25Wだが3結ではスクリーン分
があるので4.5Wくらいまでは大丈夫である。 
もどる            Boat Desgin Office はっぴー☆クルーザー