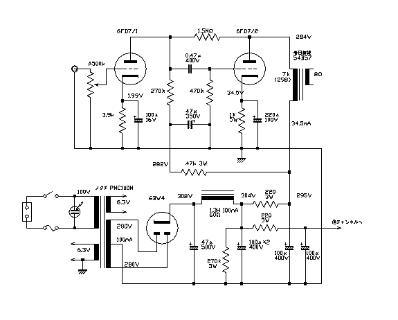
6FD7シングルアンプの回路

6FD7は基本的には6EM7同等のMT管であるが、実際は内部抵抗は6EM7よりわずかに高い。6EM7のではプレート電圧190Vで低圧大電流の仕様でプレート負荷3.5kΩで計画したが今回はプレート電圧を250Vとし電流を減らしてプレート負荷7kΩとした。理屈的にはこのほうが出力も大きく歪も少ないはずである。電源や出力トランスも楽になる。ただEgが計画では40Vになりドライブ電圧が28V必要になるのでドライバー段のRpも240kΩとしてGainをかせぐこととした。実際には6FD7では多少内部抵抗が高いことでEg=34.5Vでおさまりドライブ段に余裕ができたので少しだけP-G帰還をかけてみた。
結果としてはクリップ直前の出力で1.8W。1kHzで1.8W時の歪率は1.8%となった。 視聴した感じでは透明感のある音でいい感じである。ただ6EM7の大電流タイプのほうが元気のいい音のように思える。

 

 

 

       <戻る