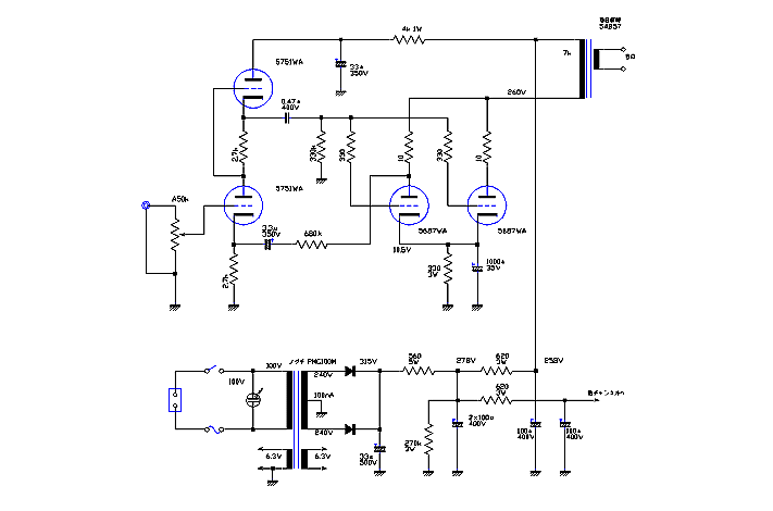
5687パラシングルアンプの回路

5687WAはコンピューター用の双三極管で両ユニットをパラにした場合許容プレート損失7.5Wで高感度なので小出力のアンプ用として手ごろな球です。 ただ12AU7クラスの大きさで、かつヒーターが6.3V0.9Aとおおぐらいなので発熱は相当なものです。 高感度な球をパラにするので発振防止のために抵抗がたくさん入ってます。 ドライブは一度使ってみたかったSRPPで5751WAを使用していてNFBはP-K帰還で9dBくらい。双三極管をうまく、無駄なく使っているという感じですね。

       <戻る