![]() |
|
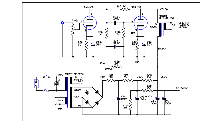
6CS7シングルアンプの回路 ラジオ技術社の「全日本真空管マニュアル」にオーディオアンプの動作例が載っていたことから、いつか6CS7で3極管シングルアンプを作ろうと思ってストックしていた。ただドライブ側のユニットが中μなので段のGAINがきついなあとおもい実現してなかった。なつかしい神戸TENの青箱入りが6本、GEが2本。もちろん今回はTENを使用。やはり日本製のほうが特性のばらつきが少ない。(もっともLowμ、Hi-Gmの球は構造がシビアだから仕方ない?)結局できたアンプは球がなかったら石のアンプくらいのサイズにもかかわらずけっこうピシッとした音がする。miniパワーなのにけっこう元気のいい音がする。う〜ん、もっと6CS7を布教したいなあ。 結局GAINにすこし余裕ができたので他のアンプと同じ0.7Vにあわせるくらい、軽くPG帰還をかけてみた。 |
|