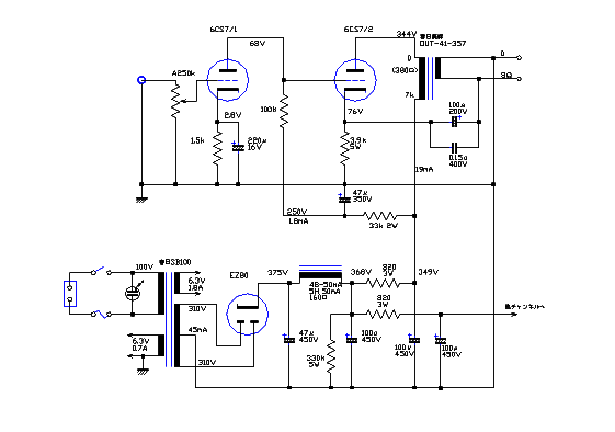
直結アンプについて

真空管アンプの部品でも皆さん結構CR類にはいいものを使用しているようです。
特に段間のカップリングコンデンサーに関してはいわゆるブランド物がはばを
きかせています。そうなるとその逆をいって、じゃあコンデンサーやめればいい
・・・なんて安易な考えで作ったものです。ドライバー段のB+回路のブリーダー
を省略したために調整は微妙なものになりました。いまいち動作点が完全じゃ
ないのか計器上のひずみが取れません。春日無線に持ち込んでいろいろやって
みたら、真空管の第一ユニットと第二ユニットを取り違えていることが判明(-_-;  
こんなこともあるんだ! 部品を一度ばらしてきれいにしてから再配線しました。
球も取り替えて再調整したらばっちり!! 今回はカソードNFBを採用しました。
OPTの41-357を通してNFBをかけたわけでもともと素直な音のOPTですが低域
的に若干広がったような感じがします。

 

       <戻る