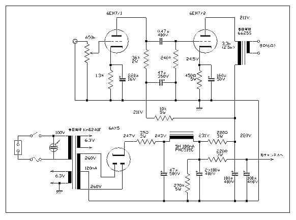
6EM7シングルアンプの回路

6EM7は内部抵抗が2A3と同じくらい低いので電源回路は十分に大きい平滑コンデンサーを使用してハムの防止とアイソレーションを確保するようにした。 電源は整流管による両波整流で5Y3でもよかったのだが市場で結構高価なことと、GT管としては小柄な6EM7に高さをそろえるために6AX5を採用した。電源トランスのヒータータップは5Vも取れるので5Y3等にも変更できる。

 

 

 

       <戻る